多名领导睡过的敲诈女辅警,改判了!
她是一个九四年出生的江苏女孩,大专毕业后很幸运地当上了一名辅警。
她的学业和工作可谓一帆风顺,令人羡慕。
可是,这个女孩却从20岁开始利用青春美色,在五年时间内同九名已婚男子发生不正当两性关系。这9名男子中有7名为公职人员。女孩还利用怀孕等各种理由向这9个男人索要巨额钱财。
2020年,女孩以敲诈勒索罪一审被判处有期徒刑13年,并处罚罚金500万。
原本拥有大好前途,拥有令人羡慕的职业,却在25岁那年锒铛入狱。
被女孩敲诈的那九名男子受到了处罚吗?
二审能改变女孩的命运吗?
今天我们一起回顾"2019年江苏女辅警与多名男子发生不正当关系后敲诈勒索事件"。

一、上天的宠儿
我们先来看看许艳是怎样从一名女辅警变成阶下囚的。
许艳1994年10月14日生于江苏省灌云县。
高考时考上了山东一家卫生学校,2014年毕业后回到了家乡灌云县。
她先后在新浦区等地的医院上班,2018年进入连云港市公安局海州分局担任辅警。
2014年,许艳20岁,此后的判决书中显示,这一年许艳已经开始一步步往深渊中滑落了。
刚从学校毕业分到家乡的许艳没有像普通女孩子一样按部就班地学习工作、谈恋爱、结婚生子。她利用青春的资本选择了一条捷径。

二、5年间周旋在多个男人当中
从2014年3月到2019年4月,许艳前前后后与9人发生不正当两性关系,敲诈勒索9人,其中7人为公务员。
这些人员在此后的判决书中是公开状态。
第一个:时任灌云县公安局南岗派出所所长孙某 某
至于许艳跟孙某某认识的细节已无从查起。他们的相遇和开始究竟是许艳布下的温柔乡还是孙某贪恋她的美色也不得而知。
案发后查明,从2014年3月开始至201 5年1月,许艳与孙某某发生并保持不正当两性关系。
后来,许艳谎称她母亲知道她未婚先孕后非常生气,一定要找出孩子的父亲让他负责任。
孙某某担心许艳的母亲真的找上门来,到时不光身败名裂,甚至连工作都难保,最后决定破财消灾。
在许艳三番五次的要求下,孙某某先后三次给了许艳人民币100万的分手补偿费。
第一次向情人索要巨额钱财就顺利拿到手,许艳敏感地意识到这是一条发家致富的大道。
于是又开始马不停蹄地物色第二个人,从此便在犯罪的道路上越走越远。
第二人:时任灌云县侍庄派出所所长朱某乙
在与孙某某交往的同时,许艳并没有一心一意地投入。
2014年5月至8月,许艳与朱某乙发生不正当两性关系后,以怀孕了、其家人知道欲找朱某乙闹事为由,向朱某乙索要人民币10万元。
朱某乙害怕这件事曝光会让自己的事业家庭深受重创,便决定息事宁人,乖乖给了十万元。

第三人:时任灌云县公安局副局长寇某
许艳和寇某从2016年6月开始至2016年8月结束。
她同样以怀孕为由,称她母亲要找找寇某闹事,如果寇某给20万就可以让母亲不再来闹。
寇某身为"有头有脸"的人物,深知鱼死网破对自己一点好处都没有,再加上20万对他来说也不是多大的数目。
于是,狡猾的他让许艳写了份保证书,保证以后不再纠缠他。然后痛快地支付这笔风流债。
第四人:时任灌云县妇幼保健院工会主席陈某甲
陈某甲和许艳只在2016年6月至7月处了一个月。然后,许艳同样以怀孕补偿为由,向陈某甲索要人民币10.8万元。

第五人:时任灌云县四队镇中心小学校长关某甲
许艳和关某甲的交集时间是2016年9月至12月。
然后许艳以检举揭发关某甲生活作风混乱、玩弄女性致其怀孕、其母欲找关某甲闹事为由,向关某甲索要人民币45万。
短短三个月的相处就付出了45万的风流债,身为小学校长的关某曱不知道在深夜里偷偷哭了多少回呀,可也只敢打落牙齿自己吞下去啊。
第六人:林某(未公布职业)
2017年2月至9月,许艳与林某浓情蜜意几个月后以购房交首付为由,向林某索要人民币14万元。
第七人:时任灌云县陡沟卫生院副院长兰某
兰某和许艳的偷情时间段为2017年5月至6月。
此后,许艳以把两人关系告诉兰某老婆、到兰某办公室闹事等为由,向兰某乙索要人民币15万元;
兰某不敢声张,乖乖掏了这笔钱。
反正留得青山在不怕没柴烧嘛!只要这件事掩盖过去了,那些只当喂狗的钱再想办法捞回来不就行了… (哈,读者别喷,这是小编自己想像出某些人偷吃鱼后弄得满身腥后的懊恼心理)
第八人:时任灌云县陡沟镇卫生院药库工作人员徐某甲
刚从兰某那里弄到15万,不到一个月就搭上了徐某甲,不得不承认许艳的魅力光芒四射啊。
许艳和徐某甲那见不得光的奸情也只有一个月的短暂寿命。
两人发生不正当关系后,许艳故伎重演,以要告诉徐某甲的老婆、去徐某甲儿子学校找、去单位闹等相威胁,最终向徐某甲索要人民币29.8万元。
第九人:时任连云港市公安局海州分局副局长刘某乙
许艳和刘某乙交集的时间为2018 年 3 月至 2019 年 4 月。
两人多次发生不正当关系后,许艳以购房交首付、怀孕流产补偿、分手补偿为由,累计向刘某乙索要人民币共计 108 万元;

许艳抓住这些人都是有地位有家庭、有头有脸的人物,不敢将自己出轨被索要钱财的真相公开的心理,大肆敛财。
但她忘了,兔子被逼急了也会咬人呢,再说世界上没有不透风的墙。
到了2019年6月,许艳认为日进斗金的进财之道被堵死了。

三、一审判13年二审改判7年
2019年6月19日,许艳因涉嫌犯敲诈勒索罪被灌南县公安局刑事拘留。
同年7月26日被逮捕。
至于许艳向多人索要钱财的事情是怎么败露的、怎么被抓捕的,判决书上没有明确写明。
坊间有几种说法,其中最靠谱的说法是这样的:
许艳众多姘头中的一个姘头被人举报,说其收人钱财却不替人办事儿。警方抓捕了这个姘头,顺藤摸瓜从他的转账记录中发现他向许艳转了几笔大额钱财。由此许艳引起了警方的注意,也由此揭开了许艳身后九个男人的秘密。

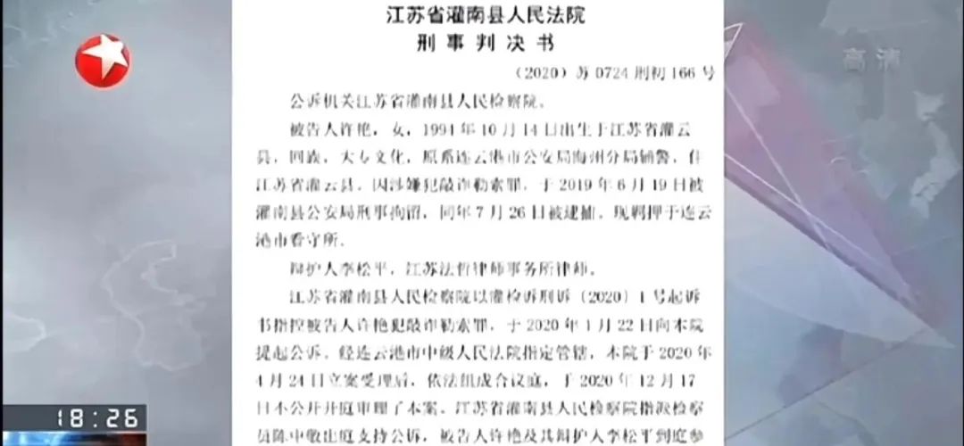
2020 年 12 月 29 日,法院一审认定许艳敲诈勒索孙某某、刘某某、朱某某等9人财物共计人民币372.6万元,以敲诈勒索罪判处许艳有期徒刑13年,并处罚金人民币 500 万元,追缴被告人许艳违法所得人民币 372.6 万元。
判决书显示:
女辅警许艳在 2014 年 3 月至 2019 年 4 月,与多名公职人员发生不正当两性关系,后以自己家人得知后要找被害人闹事以及自己购房、怀孕、分手补偿等为由,抓住公职人员害怕曝光后影响工作、家庭、名誉的心理,先后索要多名受害人共计 372.6 万元款项。
判定许艳以非法占有为目的,使用威胁或者要挟的方法,多次勒索他人财物达人民币 372.6 万元,数额特别巨大,其行为已构成敲诈勒索罪。
许艳不服,提出上诉。
不但许艳不服,她的家人也都为她喊冤。
许父接受记者采访时称,案发前他不清楚女儿的私人生活状态,如果知道,肯定阻止她了,但女儿绝不是敲诈!
许父认为,犯错误的是那些男人,那些男人利用职权玩弄、欺负女性。女儿极有可能是被人胁迫,不能全把屎盆子扣到女儿一个人头上。
许父的呼吁,再加上本案被曝光后的特殊性引起了社会各界人士的众多议论。
2021年10月15日,法院二审改判许艳有期徒刑7年,并处罚金人民币30元,对其违法所得依法处置。

一审与二审的结果变化这么大,依据是什么?
①二审法院认定许艳敲诈勒索的金额为144.6万元。(认定许艳敲诈勒索孙某某、刘某某财物的事实不清、证据不足)故,敲诈勒索的金额跟一审认定的数据相差甚大。
② 许艳犯罪以后自动投案,如实交代自己的主要犯罪事实,系自首,且当庭认罪悔罪,依法可以从轻或者减轻处罚。
③被敲诈勒索者自身对本案的发生也有一定的过错。
④根据许艳犯罪的事实、性质、情节和对于社会的危害程度,依法对其减轻处罚,作出改判7年的决定。

写在最后:
人为财死鸟为食亡。
在这场各取所需的游戏追逐和财权色欲的交易中,被许艳敲诈勒索的9个人 ,其中7人为灌云县公职人员,3人在公安系统,3人在卫生系统,1人在教育系统。
这些人都在2019年受到了应有的行政处分。令人唏嘘不已的是,时任海州公安分局副局长刘某乙连续2次被敲诈,2020年刘某乙因受贿罪获刑2年半。

就像许艳在法庭上说的,自己年纪小不懂事做错了事,但是自己有立功表现,应该轻判…
无疑,许艳的行为已经严重触犯了法律,更将在今后的日子被钉在道德的耻辱柱上。
此后的铁窗铁门里、漫漫长夜里,她一定会为自己因贪婪虚荣而让青春年华失去自由、蒙上污垢而悔恨。
但是,她何尝不是拔出萝卜带出泥了呢?




