全国高温健康风险预警,首次发布!
作者:华人报编辑
更新时间:2025-07-04
点击数:

华北南部、黄淮、江淮、江汉、江南北部、东北地区北部及内蒙古、新疆等地高温健康风险较高,建议大家使用空调等降温设备调节环境温度,保持室内凉爽,及时补充水分,外出穿轻便宽松衣物,减少户外剧烈活动。 江苏、山东、河南、安徽、黑龙江等地的部分地区高温健康风险高,建议公众减少户外活动,体温较高时可用冷水进行物理降温,如果出现中暑先兆症状,及时使用解暑药品。
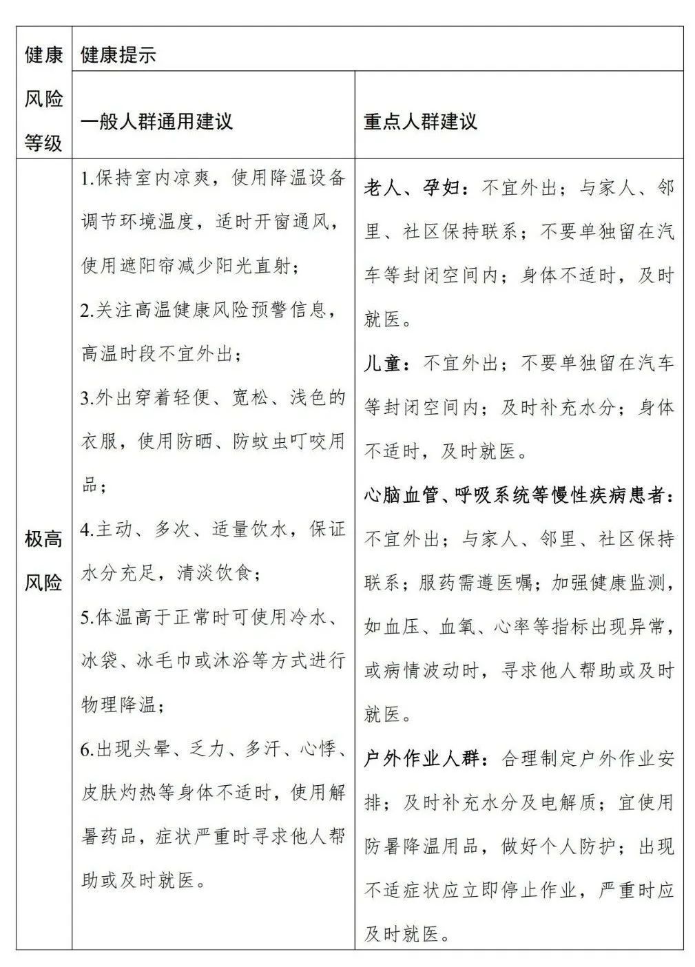
关于高温健康风险分级健康提示
一起了解↓↓↓







