登录
注册账号
|
忘记密码
社交账号登录
首页
权威发布
高端访谈
名人专栏
深度报道
百家论坛
东海观潮
总编信箱
世界华人联谊会
空想人类共和国
时政
国际
国内
港澳台
社会
民生
法制
娱乐
文化
文史
教育
科技
军体
军事
体育
健康
财经
创业
经济
金融
华人
资讯
声音
维权
移民留学
法律咨询
广告特刊
内部须知
关于我们
今日焦点
首页
>
时政
>
国内
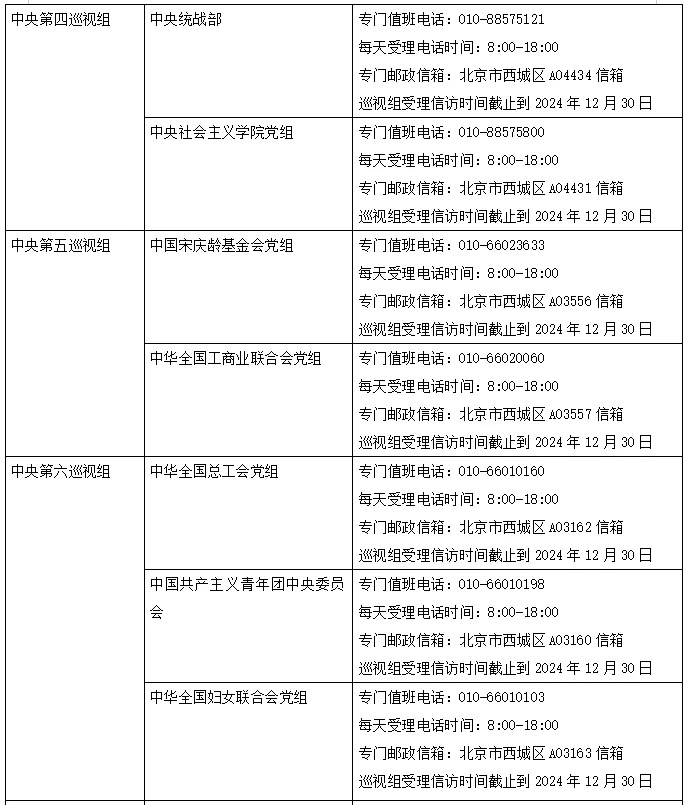
15个中央巡视组已进驻34家单位,联络方式全公布
作者:金水
更新时间:2024-11-07
点击数:
各中央巡视组联络方式一览
加入收藏
上一篇:
为谋私利、毫无底线,网民谣称是余华英儿子被处罚
下一篇:
徐海鹏,被遣返回国!
返回列表
随便看看
索贿36万!女干部被举报“维护关系成本太高”,曾扬言:和我对着干能干过我?
主动投案彰显惩腐效能
“特供”酒谁在买?谁在卖?
厦门突发!致3死3伤
习近平参加首都义务植树活动
坚持——从党的二十大看中国共产党的成功密码之三
犯内幕交易罪、受贿2.2亿,大搞权色、钱色交易,骆玉林终身监禁!
近平作出重要指示强调 坚决制止餐饮浪费行为切实培养节约习惯 在全社会营造浪费可耻节约为荣的氛围
不适宜担任现职,448名干部被调整
高清大图 | 战机护航!国旗色彩带!沙特盛情迎接习主席
产品推荐
朱东海再评 释永信事件不是终点 ——《朱东海时评:扒皮释永信》(续)
泣祭追思李永泰将军
邱淦清:做诚实守信的“珍贝”人
胡海峰的最新动态
寻找隐在隐龙山中的美茶姑