多地发布高考查分时间、志愿填报时间→
作者:金水
更新时间:2024-06-13
点击数:
2024年高考正式落下帷幕
目前,多地已公布查分时间和方式
快转发收藏
↓↓↓

天津
河北
山西
吉林
上海

江苏
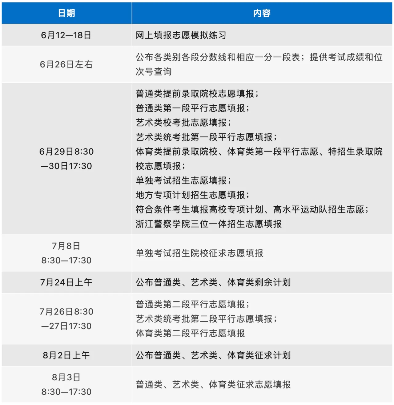
浙江

安徽
江西
山东

河南
湖北
湖南
广东
广西
海南
重庆
四川
贵州

云南

西藏
陕西
甘肃

宁夏
新疆




