总台记者暗访!“零基础”学员如何三四天变成“医美从业者”?
零基础怎样实现“包教会”
医美培训其实质是一种医疗技术培训,对于零基础的学员来说,怎么做到“包教会”?记者通过这篇题为《零基础也能学轻医美针剂》的网络文章,添加了两位销售人员的微信。

医美培训速成班销售人员:针剂学费是3580元,针剂和线雕学费是4980元。没有基础的话,就从针剂课程学起就行,比较简单。
对方给记者发了一份详细的课程介绍,包含针剂注射、线雕、手术类项目等。学时仅3至4天,只要交了学费,就可获得“技能证书”。
记者:你们这个学校是哪里的?

医美培训速成班销售人员:咱家是“九维集团轻美教育”,做轻医美教学已经15年了,全国各地的省会城市都有。
对方同时表示,这笔医美培训费用开不了发票。这位自称“九维集团轻美教育”的销售人员,坦称机构没有医美教学的办学资质。但仍在公开招生,并给记者发来了一个“学员感谢视频”作为学习效果的佐证。

为了向记者证明这是一个快速变现的高收入行业,销售人员还发来了几张聊天截图,图片上写着“学完后第一个顾客收入2800元”“店面业绩突破30万”,对方表示最近一期培训班只剩下2个优惠名额。
记者询问如何报名,销售人员表示只需要提供姓名、电话、年龄即可。记者填写了相关信息,发送给对方后,即被告知“报名成功”。

根据售课人员推荐的课程表,仅6月份单月,北京、上海、重庆、天津等20多个城市均开设有这样的速成班课程。售课人员介绍,省会城市每个月都会开班。学员交完一次学费,可以去其中任何一个地点进行无限期免费复训。

记者先后参加了福州、广州、深圳等地的培训,上课地点均设在快捷酒店会议室。福州和广州的培训班大约有20位学员,深圳培训班人数最多,有五六十位学员。

记者观察,学员中有不少和记者一样是医学“小白”。

福州医美培训速成班 培训师:这期学员我看小白偏多,等到晚一点的时候,有基础的同学留下来,我告诉大家如何换算药剂单位。

开课第一天,培训师就开始讲授注射。在培训的四天当中,培训班先教大家如何注射肉毒素、玻尿酸等针剂类产品。

两天理论知识培训后,在培训现场,培训师指导学员互相操作针剂注射。在针剂项目之后,培训人员又开始教授具有面部提升功能的线雕手术类项目,并告诉大家如何操作可以更挣钱。
根据国家卫健委《医疗美容服务管理办法》,具有创伤性或侵入性的医疗行为必须由持证医师在正规医疗机构内操作。然而这些培训师却明目张胆地宣称“无证也可操作”。
酒店里实施医美手术险至女孩丧命
记者参加的福州培训班在第三天下午,原定的培训课程突然中止,培训师匆忙离开,去处理自己在对消费者进行医美手术时发生的严重事故。
原来,就在当天中午,在上课的酒店会议室对面,这些培训师还开了一间房,给一名女孩注射美容针剂,结果这名女生突然昏厥过去,情急之下,这些培训师拨打了120急救电话。

记者随即赶到这间房间,在事发现场,记者找到了一枚被遗漏的化妆镜以及这名女生穿的鞋子。
记者辗转联系到了当时参与急救的福建协和医院急诊科医生。

福建协和医院急诊科医生 林昊:女孩她是倒在酒店的卫生间里面,当时呼唤她的时候,她是没有什么反应的,周围人提供给我的情况就是说,之前是有做了一些操作,包括像注射胶原蛋白,还有打肉毒素这些,我第一反应就是出现了过敏性休克的情况,如果不及时抢救的话,会直接威胁生命。
幸运的是,这位女孩因抢救及时,脱离了生命危险。之后就近送往了福州晋安区医院,留院观察了两天后出院。

这位女孩所注射的肉毒素虽然具有除皱功效,但同时它也是一种毒性药品,只有具有医师资格的从业人员才可以操作使用。然而,这些医美培训速成班的讲师在明知药品有毒性风险的情况下,还公然在速成班上传授着规避和应对执法部门检查的技巧。
福州医美培训速成班 培训师:特别肉毒素,不要放自己的美容店里。
学员:那做之前要不要和顾客签写免责协议之类的?

培训师:你们签协议无效,除非你签一条什么协议呢,所有的事情都是她自愿的,身份证,手印都按上。你不是医生,但是你必须贴近医生。如果你们的药是正品的,你们只是操作了针剂,你可以跟检查人员说“我什么也不懂”。你们有三次机会,三次警告机会,听明白了吗,第三次抓住你,拘留15到20天。如果你是非法行医加售卖假药,起刑就是3到6年刑期。

记者调查中发现,一些培训师还会在学员中挑选个别女性,以“单独沟通指导”的名义,另外收取29800元的费用,将其收为所谓的“弟子”。那么,成为这样的“弟子”又能学到什么额外的技能?
广州医美培训速成班 培训师:有机会上深圳啊,让你们看我弟子班,你看看有没有一个敢忤逆我的,那真的是一呼百应。
这位培训师自称弟子班是一呼百应,通过自己的培养,这些弟子赚到了大钱。那么,什么样的学员才能够被他选中成为所谓的“弟子”呢?为了看看这位培训师所说的“弟子班”,记者来到了深圳。

记者在深圳培训现场接触到一名“弟子”。对方表示自己现在已开美容店,注射多种医美产品。包括注射溶脂针、提升针、除皱针、水光针、线雕等一系列医疗美容项目,收入不菲。

“跟老师关系好一点”,成为“弟子班”的学员,才能通过老师推荐的隐秘渠道获取医美药品。有了药品,才可以给客户做这些医美项目。
深圳医美培训速成班 培训师:我把“弟子班”创造成一个世界,我在这个世界里面,定了相关的一些游戏规则,大家按照这个游戏规则,拿到自己想要的东西。弟子班,只要有我在,就一直在,如果有一天我没了或者我消失了,弟子班就自动消失了。
四天培训即被授予“职业技能等级证书”
在记者报名之初,销售人员就承诺可以“赠送全网可查询的轻医美操作师证书”,交完学费,不用考试即能获取这个证书。记者还真是如约收到了这本证书。

在缴纳培训费用三个月后,记者收到了这份从辽宁沈阳某酒店寄出的“职业技能认证”。深蓝色烫金封皮上赫然印着“四级/中级职业技能证书”字样,翻开内页,名称显示为“高级轻医美科技抗衰技术管理师”。

证书落款单位是“中国医美科学管理培训中心”。证书上标注的网址为“中国美学技术管理中心”,记者随即登录了这个网址,查询自己的证书,结果发现该页面无任何医美专业内容,仅是多个不同领域培训班推荐页面的集合。
随后,记者多次拨打“中国美学技术管理中心”网页上留下的联系电话(010-53358796),但这个电话始终无法接通。
记者在全国社会组织信用信息公示平台、国家企业信用信息公示系统均未查到“中国医美科学管理培训中心”这一机构。之后,记者又致电12333人力资源和社会保障咨询服务热线,了解是否有“高级轻医美科技抗衰技术管理师”的技能认定,对方回复没有这个技能认定。
记者调查发现,这些“医美速成班”建立起了一套从招生授课到非法医美药品供应的一条龙,那么,这些医美速成班的背后又是谁在操作呢?

记者报名时,联系的是自称“九维集团轻美教育”的售课人员,对方表示,需要先扫码支付200元定金,其余学费在上课现场补交。记者付款后,付款信息显示收款方为 “哈尔滨市道里区悦尚欣美健康咨询服务部”。
那到底是谁在举办这样的医美速成培训班?记者对在培训过程中出现的多家公司线索展开了调查。
记者在国家企业信用信息公示系统查询“九维集团轻美教育”,结果显示没有相关注册信息。之后记者又在网络上进行搜索,发现“九维集团轻美教育”的企业宣传资料都是来自多个不同的个人账户发布,而在这些宣传中并没有提及企业的准确名称、注册地址、实际经营地址、法定代表人姓名等信息。

记者又通过“国家企业信用信息公示系统”查询,实际收款机构“哈尔滨市道里区悦尚欣美健康咨询服务部”,查询显示该公司位于哈尔滨市道里区跃进街13号5单元2层2号,经营者姓名为“孙某某”。

记者按照营业执照上的登记地址来到哈尔滨市道里区跃进街,发现跃进街13号-15号是一家生活超市。记者来到跃进街辖区的市场监管所进行询问发现,办学机构“九维集团轻美教育”没有登记信息,收费机构“悦尚欣美健康咨询服务部”,也不在登记地址。那么,医美零基础速成培训班是否只有一家在做呢?记者在网上输入医美零基础等关键词,结果发现了一家叫作“沈阳欣迪美业教育”的机构,课程里写着包括针剂、线雕、手术等等。查询过程中记者意外发现,所谓九维集团轻美教育培训师项某也出现在了欣迪美业教育的网页中。
记者通过国家企业信用信息公示系统查询发现,沈阳欣迪美业教育没有相关登记信息。但是这家机构自己的网页上留有一个地址,辽宁省沈阳市大东区东望一街二门。

记者来到沈阳市东望一街,发现这里的商铺没有标明门牌号信息,只能沿街逐一查找和比对,结果未找到“沈阳欣迪美业教育”的店面。于是,记者找到了东望一街党群服务站了解情况。

一番调查下来,所有线索都找不到一个真实存在的合法经营主体,开展医美零基础速成培训业务的九维集团轻美教育、欣迪美业教育都没有经过合法注册,收款机构“悦尚欣美健康咨询服务部”也没有在注册地址经营,处于市场监管部门联系不上的状态。
中国政法大学教授 孙颖:这样的医美培训速成班组织者明知自己没有办学资质,还公开招生收费,属于未经许可从事教育培训经营活动,严重扰乱市场秩序,有可能构成非法经营罪。

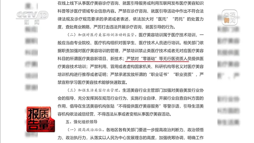
2023年,由市场监管总局发布的《关于进一步加强医疗美容行业监管工作的指导意见》明确规定,严禁对“零基础”等无行医资质人员提供医疗美容技术培训;严禁承诺发放所谓的“职业证书”“职业资质”,严禁宣称学习医疗美容技术能够快速致富。

孙颖:这里的培训方明知学员没有医师执业资格,仍通过培训等方式传授医美技术,希望或者放任对方实施非法行医行为。如果学员后面因为医疗行为导致严重后果,比如:致人伤残或者死亡,并且符合非法行医罪的构成要件,该培训机构的工作人员有可能涉嫌构成非法行医罪的教唆犯。
这个所谓的“九维集团轻美教育”自称在全国20多个城市教授医疗美容技术,这些医美培训速成班不仅“量产”非法行医者,还违规销售医美药品,并且通过招收所谓弟子班,传授规避监管手法,而散落在全国各地的医美速成班学员也在陆续开办医美机构,非法开展营业,这无异于在医美消费者头上悬了一颗不定时炸弹,威胁着医美消费者的身心健康。
医疗美容,本质是“医疗”,依法合规是从业底线。医美零基础速成培训班在培训现场进行侵入式医疗实际操作,并且在酒店为消费者进行医疗美容,险些闹出人命,这些都是典型的非法行医,应由卫生健康主管部门予以查处,尤其是取缔查处在全国各地举办的这些医美零基础速成培训班更是刻不容缓。只有卫健、市场监管等相关部门联动重拳打击这一黑色产业链,才能守护好消费者的合法权益和健康安全。




